如何将两页合并为一页?
在 Visual Paradi ...
如何将您的设计导出为带有透明背景的PNG格式?
在设计图形时,您可能需要将设计 ...
如何更改您的账户密码
在 Visual Paradi ...
用例场景作为测试用例
什么是软件测试? 软件测试是通 ...
如何通过电子邮件邀请他人阅读你的书?
在Fliplify在Flipl ...
如何更改我的个人资料照片?
在 Visual Para ...
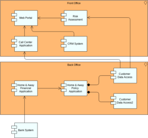
ArchiMate 视角指南(含示例)
ArchiMate 视角是…… ...




