ArchiMate दृष्टिकोण गाइड (उदाहरणों के साथ)
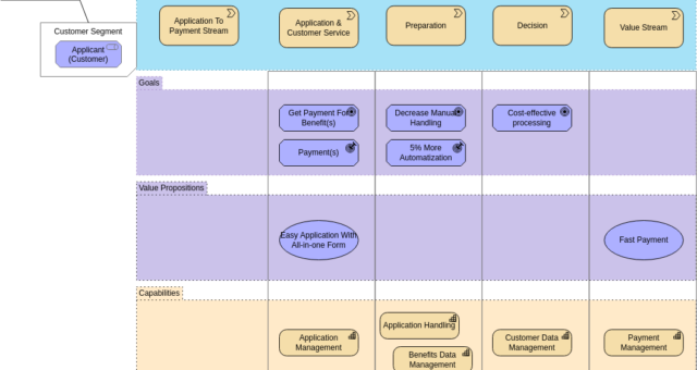
ArchiMate दृष्टिकोण एक महत्वपूर्ण अवधारणा हैArchiMate. प्रत्येक दृष्टिकोण में एक विशिष्ट ArchiMate तत्वों का सेट होता है जो संगठन वार्य वास्तुकला के एक विशिष्ट पहलू के मॉडलिंग की अनुमति देता है। आधिकारिक ArchiMate 3 विनिर्देश में 23 नमूना ArchiMate दृष्टिकोण प्रदान किए गए हैं। इस ArchiMate दृष्टिकोण गाइड में, हम इन 23 ArchiMate दृष्टिकोणों को सभी प्रस्तुत करेंगे, प्रत्येक के लिए विवरण और ArchiMate आरेख उदाहरण सहित। इस गाइड में सभी ArchiMate आरेख उदाहरण निम्न के साथ बनाए गए हैंVisual Paradigm Online केArchiMate आरेख उपकरण. ArchiMate दृष्टिकोण क्या है? ArchiMate भाषा में, एक…continue reading →
