एक कॉलेज लाइब्रेरी सिस्टम विकसित करना: फ्लोचार्ट विज़ुअलाइज़ेशन के साथ एक आवर्ती और आगे बढ़ता दृष्टिकोण
समस्या विवरण – कॉलेज लाइब्रेरी सिस्टम
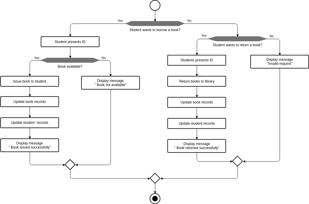
एक कॉलेज लाइब्रेरी सिस्टम को छात्रों द्वारा पुस्तकों के किराए और वापसी का प्रबंधन करने की आवश्यकता होती है। लाइब्रेरी में पुस्तकों का संग्रह है जिसे छात्र अपनी पहचान पत्र दिखाकर किराए पर ले सकते हैं। लाइब्रेरी सिस्टम को छात्र को जारी करने से पहले यह जांचने की आवश्यकता होती है कि पुस्तक उपलब्ध है या नहीं। यदि पुस्तक उपलब्ध है, तो इसे छात्र को जारी किया जाता है और पुस्तक और छात्र के रिकॉर्ड को अद्यतन किया जाता है। यदि पुस्तक उपलब्ध नहीं है, तो एक संदेश प्रदर्शित किया जाता है जो बताता है कि पुस्तक उपलब्ध नहीं है।
जब कोई छात्र पुस्तक वापस करना चाहता है, तो उसे लाइब्रेरी सिस्टम के सामने अपना पहचान पत्र प्रस्तुत करना होता है। फिर पुस्तक को लाइब्रेरी में वापस कर दिया जाता है, और पुस्तक और छात्र के रिकॉर्ड को अद्यतन किया जाता है। एक संदेश प्रदर्शित किया जाता है जो बताता है कि पुस्तक सफलतापूर्वक वापस कर दी गई है।
यदि छात्र पुस्तक किराए पर लेना या वापस करना नहीं चाहता है, तो एक अमान्य अनुरोध संदेश प्रदर्शित किया जाता है। लाइब्रेरी सिस्टम को सुनिश्चित करना चाहिए कि सभी पुस्तक और छात्र रिकॉर्ड सही और अद्यतन हों, और छात्र केवल उन पुस्तकों को ही किराए पर ले सकें जो उपलब्ध हों।

लाइब्रेरी सिस्टम के लिए फ्लोचार्ट विकसित करना
यह फ्लोचार्टयह फ्लोचार्ट छात्र के पुस्तक किराए पर लेने की इच्छा के बारे में पूछकर शुरू होता है। यदि उत्तर हां है, तो फ्लोचार्ट पुस्तक उपलब्ध है या नहीं, इसके बारे में पूछता है। यदि पुस्तक उपलब्ध है, तो इसे छात्र को जारी किया जाता है और पुस्तक और छात्र के रिकॉर्ड को अद्यतन किया जाता है। एक संदेश प्रदर्शित किया जाता है जो बताता है कि पुस्तक सफलतापूर्वक जारी कर दी गई है।
यदि छात्र पुस्तक किराए पर लेना नहीं चाहता है, तो फ्लोचार्ट छात्र के पुस्तक वापस करने की इच्छा के बारे में पूछता है। यदि उत्तर हां है, तो छात्र अपना पहचान पत्र प्रस्तुत करता है, पुस्तक को लाइब्रेरी में वापस करता है, और पुस्तक और छात्र के रिकॉर्ड को अद्यतन किया जाता है। एक संदेश प्रदर्शित किया जाता है जो बताता है कि पुस्तक सफलतापूर्वक वापस कर दी गई है।
यदि छात्र पुस्तक किराए पर लेना या वापस करना नहीं चाहता है, तो एक अमान्य अनुरोध संदेश प्रदर्शित किया जाता है। फ्लोचार्ट संदेश प्रदर्शित करने के बाद समाप्त हो जाता है।

इस फ्लोचार्ट उदाहरण को संपादित करें
कॉलेज लाइब्रेरी सिस्टम फ्लोचार्ट में कार्यक्षमता जोड़ने के लिए आगे बढ़ते विकास का उपयोग करना
आगे बढ़ते विकास प्रक्रिया सॉफ्टवेयर विकास के एक दृष्टिकोण है जहां प्रणाली छोटे, आगे बढ़ते चरणों या चरणों में बनाई जाती है, जहां प्रत्येक चरण पिछले चरण पर आधारित होता है। प्रत्येक चरण या इटरेशन नई कार्यक्षमता जोड़ता है या मौजूदा कार्यक्षमता में सुधार करता है, जिसका लक्ष्य विकास प्रक्रिया के अंत में एक पूर्ण रूप से कार्यात्मक प्रणाली प्रदान करना है।
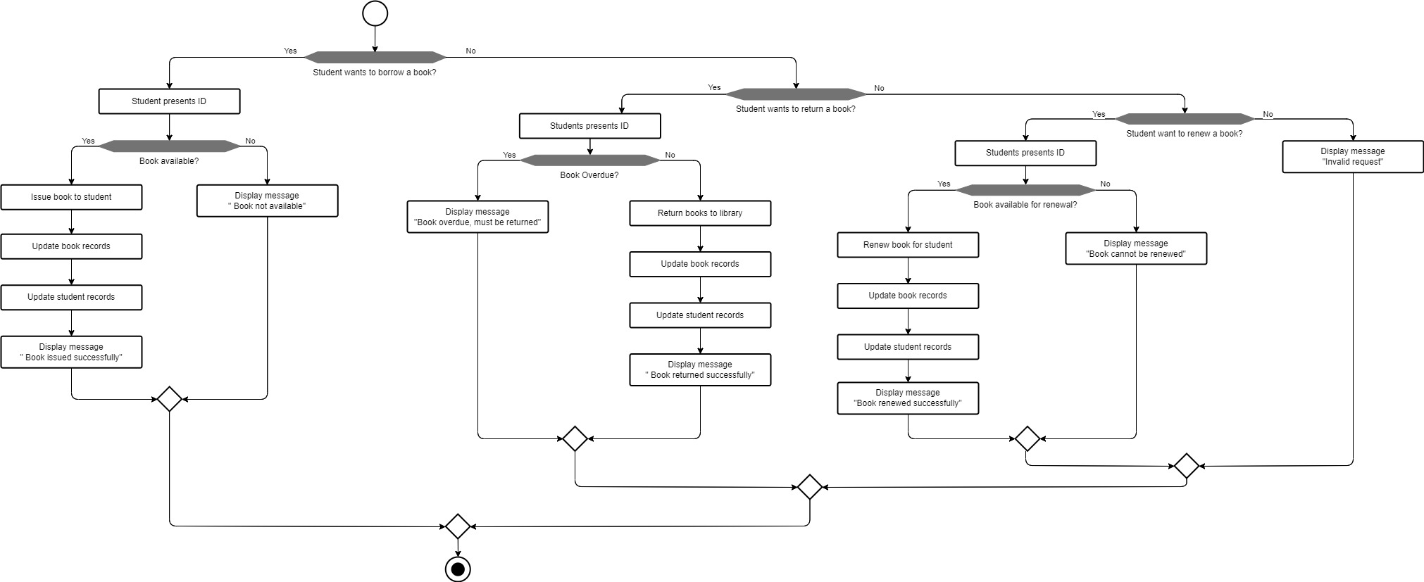
मान लीजिए हम कॉलेज लाइब्रेरी सिस्टम में पुस्तक का नवीनीकरण कार्यक्षमता जोड़ना चाहते हैं, तो हम आगे बढ़ते विकास प्रक्रिया का अनुसरण कर सकते हैं। यहां मूल समस्या विवरण को संपूर्ण करने के लिए कुछ अतिरिक्त जानकारी दी गई है:
जब कोई छात्र पुस्तक का नवीनीकरण करना चाहता है, तो उसे लाइब्रेरी सिस्टम के सामने अपना पहचान पत्र प्रस्तुत करना होता है। लाइब्रेरी सिस्टम जांचता है कि क्या पुस्तक नवीनीकरण के लिए उपलब्ध है और क्या इसे अनुमत अधिकतम संख्या में पहले से नवीनीकृत किया गया है। यदि पुस्तक नवीनीकरण के लिए उपलब्ध है, तो छात्र पुस्तक को एक अतिरिक्त अवधि के लिए नवीनीकृत कर सकता है, और पुस्तक और छात्र के रिकॉर्ड को अद्यतन किया जाता है। यदि पुस्तक नवीनीकरण के लिए उपलब्ध नहीं है, तो एक संदेश प्रदर्शित किया जाता है जो बताता है कि पुस्तक का नवीनीकरण नहीं किया जा सकता है।
आगे बढ़ते विकास प्रक्रिया का उपयोग करके पुस्तक का नवीनीकरण कार्यक्षमता को लागू करने के लिए, हम “यदि (छात्र पुस्तक वापस करना चाहता है?)” निर्णय बिंदु के बाद फ्लोचार्ट में एक नई शाखा जोड़ सकते हैं। नई शाखा जांचेगी कि क्या छात्र पुस्तक का नवीनीकरण करना चाहता है। यदि उत्तर हां है, तो लाइब्रेरी सिस्टम जांचेगा कि क्या पुस्तक नवीनीकरण के लिए उपलब्ध है और उसके अनुसार पुस्तक और छात्र के रिकॉर्ड को अद्यतन करेगा। एक संदेश प्रदर्शित किया जाएगा जो बताएगा कि पुस्तक का नवीनीकरण सफलतापूर्वक किया गया था या नहीं।
आगे बढ़ते विकास प्रक्रिया का अनुसरण करके, हम कॉलेज लाइब्रेरी सिस्टम की कार्यक्षमता को धीरे-धीरे बना सकते हैं और यह सुनिश्चित कर सकते हैं कि प्रत्येक नई विशेषता को अगले चरण में आगे बढ़ने से पहले विस्तार से परीक्षण और मान्यता प्राप्त किया जाए। इस दृष्टिकोण में त्रुटियों के जोखिम को कम करने और प्रणाली की कुल गुणवत्ता में सुधार करने में मदद मिल सकती है।

इस फ्लोचार्ट उदाहरण को संपादित करें
रैखिक चरण-आधारित प्रक्रिया की तुलना में आवर्ती और आगे बढ़ते सॉफ्टवेयर विकास के लाभ
सॉफ्टवेयर विकास आमतौर पर एक आवर्ती और आगे बढ़ता प्रक्रिया है क्योंकि विकास प्रक्रिया के शुरुआती चरण में सॉफ्टवेयर प्रणाली के सभी आवश्यकताओं और विनिर्माण विवरणों को पूरी तरह से समझना और परिभाषित करना कठिन होता है। इसलिए, सॉफ्टवेयर विकास अक्सर प्रयोग और त्रुटि की प्रक्रिया में शामिल होता है, जहां विकासकर्ता विभिन्न चरणों में प्रणाली के निर्माण और परीक्षण पर काम करते हैं, आवश्यकता अनुसार प्रतिक्रिया और नई जानकारी के आधार पर बदलाव और सुधार करते हैं।
- यह आवर्ती और आगे बढ़ता दृष्टिकोण फ्लोचार्ट से संबंधित है क्योंकि फ्लोचार्ट विकास प्रक्रिया में शामिल चरणों का दृश्य प्रतिनिधित्व करता है। जैसे-जैसे विकास प्रक्रिया आगे बढ़ती है, फ्लोचार्ट को अद्यतन और संशोधित किया जा सकता है ताकि उन परिवर्तनों को दर्शाया जा सके जो प्रणाली में किए जा रहे हैं। इससे सुनिश्चित किया जाता है कि विकास प्रक्रिया में शामिल सभी लोगों को प्रणाली की वर्तमान स्थिति और अगले कार्य के बारे में स्पष्ट समझ हो।
- सॉफ्टवेयर विकास के लिए आवर्ती और आगे बढ़ता दृष्टिकोण रैखिक चरण-आधारित प्रक्रिया की तुलना में बहुत बेहतर है क्योंकि इसमें अधिक लचीलापन और अनुकूलन क्षमता होती है। एक रैखिक चरण-आधारित प्रक्रिया में, विकास टीम को प्रत्येक चरण को पूरा करने के बाद ही अगले चरण पर जाना होता है। यदि किसी चरण के दौरान कोई समस्या पहचानी जाती है, तो पूरी विकास प्रक्रिया को बाधित किए बिना पीछे लौटकर बदलाव करना संभव नहीं हो सकता है।
- हालांकि, आवर्ती और आगे बढ़ते दृष्टिकोण के साथ, विकास टीम प्रक्रिया के किसी भी चरण में बदलाव और सुधार कर सकती है, बिना पूरी प्रक्रिया को बाधित किए। इससे अधिक लचीलापन और अनुकूलन क्षमता मिलती है, और यह सुनिश्चित करने में मदद करता है कि अंतिम उत्पाद संभव के अधिकतम गुणवत्ता का हो।
सारांश के रूप में, सॉफ्टवेयर विकास के लिए आवर्ती और आगे बढ़ता दृष्टिकोण आमतौर पर उपयोग किया जाता है क्योंकि यह विकास प्रक्रिया के दौरान अधिक लचीलापन और अनुकूलन क्षमता प्रदान करता है। फ्लोचार्ट विकास प्रक्रिया के प्रगति को दृश्य रूप से देखने और ट्रैक करने के लिए एक उपयोगी उपकरण है, और आवश्यकता के अनुसार अद्यतन और संशोधित किया जा सकता है ताकि प्रणाली में किए गए परिवर्तनों और सुधारों को दर्शाया जा सके। रैखिक चरण-आधारित प्रक्रिया की तुलना में, आवर्ती और आगे बढ़ता दृष्टिकोण आमतौर पर अधिक प्रभावी, कुशल और अनुकूलन क्षमता वाला माना जाता है।
मुफ्त UML टूल – विजुअल पैराडाइग्म ऑनलाइन
यह पोस्ट Deutsche, English, Español, فارسی, Français, Bahasa Indonesia, 日本語, Polski, Portuguese, Ру́сский, Việt Nam, 简体中文 और 繁體中文 में भी उपलब्ध है।














