प्रक्रिया सुधार फ्लोचार्टिंग के माध्यम से: व्यापार प्रक्रियाओं को सुगम बनाने का मार्गदर्शिका
समस्या विवरण
ABC कंपनी इलेक्ट्रॉनिक उपकरणों, जैसे स्मार्टफोन, टैबलेट और लैपटॉप के निर्माता है। वे विभिन्न आपूर्तिकर्ताओं से कच्चे माल को प्राप्त करती है, जिसमें प्रोसेसर, मेमोरी चिप्स, बैटरियाँ और स्क्रीन जैसे घटक शामिल हैं। उनके उत्पादों की गुणवत्ता सुनिश्चित करने के लिए, ABC कंपनी आगमन कच्चे माल और तैयार उत्पादों के लिए एक कठोर निरीक्षण प्रक्रिया लागू करती है।
जब कच्चे माल गोदाम में पहुंचते हैं, तो उनकी क्षति, दोष और अन्य समस्याओं के लिए जांच की जाती है। निरीक्षण टीम विभिन्न उपकरणों और परीक्षणों का उपयोग करके माल की गुणवत्ता की पुष्टि करती है, जैसे दृश्य निरीक्षण, इलेक्ट्रॉनिक परीक्षण और रासायनिक विश्लेषण। यदि माल गुणवत्ता मानकों के अनुरूप है, तो उन्हें लेबल किया जाता है और इन्वेंटरी में संग्रहीत किया जाता है।
जब नए उत्पादों के एक नए बैच को असेंबल करने का समय आता है, तो माल को इन्वेंटरी से निकाला जाता है और उत्पादन लाइन पर पहुंचाया जाता है। असेंबली टीम निर्देशों और प्रक्रियाओं के एक सेट का पालन करती है ताकि घटकों को स्मार्टफोन या टैबलेट जैसे तैयार उत्पादों में बनाया जा सके। असेंबली पूरी होने के बाद, तैयार उत्पादों की फिर से किसी दोष या खराबी के लिए जांच की जाती है।
यदि उत्पाद गुणवत्ता मानकों के अनुरूप हैं, तो उन्हें एक अद्वितीय पहचानकर्ता के साथ लेबल किया जाता है और बॉक्स में पैक किया जाता है। फिर शिपिंग टीम बॉक्स को शिपिंग के लिए निर्धारित क्षेत्र में ले जाती है, जहां ग्राहकों को डिलीवरी के लिए तैयार किया जाता है। हालांकि, यदि उत्पाद गुणवत्ता मानकों के अनुरूप नहीं हैं, तो उन्हें फिर से निरीक्षण और मरम्मत के लिए रिवर्क क्षेत्र भेज दिया जाता है। रिवर्क टीम समस्याओं को ठीक करने की कोशिश करती है और उत्पादों को गुणवत्ता मानकों तक लाती है। यदि रिवर्क सफल होता है, तो उत्पादों को सामान्य तरीके से लेबल और पैक किया जाता है, और यदि नहीं, तो कंपनी की अपशिष्ट प्रबंधन नीति के अनुसार उन्हें नष्ट कर दिया जाता है।
कुछ मामलों में, आगमन कच्चे माल गुणवत्ता मानकों के अनुरूप नहीं हो सकते हैं, जैसे यदि उन्हें शिपिंग के दौरान क्षति हो जाए या यदि वे निरीक्षण में उत्तीर्ण नहीं होते हैं। इस मामले में, माल को अस्वीकृत कर दिया जाता है और आपूर्तिकर्ता को वापस भेज दिया जाता है, और ABC कंपनी उत्पादन योजना बनाए रखने के लिए प्रतिस्थापन माल का आदेश देती है।
कठोर गुणवत्ता नियंत्रण प्रक्रिया को लागू करके, ABC कंपनी यह सुनिश्चित करती है कि उनके उत्पाद ग्राहकों की अपेक्षा के अनुरूप उच्च स्तर के प्रदर्शन, सुरक्षा और विश्वसनीयता के मानकों को पूरा करते हैं। इससे उन्हें इलेक्ट्रॉनिक उपकरणों के अत्यधिक प्रतिस्पर्धी बाजार में विश्वसनीय और सम्मानित ब्रांड के रूप में बनाने में मदद मिलती है।
फ्लोचार्ट विकसित करने के लिए संरचित पाठ बनाना
एक व्यापार परिदृश्य से संरचित पाठ विकसित करना फ्लोचार्ट प्रक्रिया के विकास में सहायक हो सकता है क्योंकि यह प्रक्रिया में शामिल चरणों का स्पष्ट और संक्षिप्त विवरण प्रदान करता है। संरचित पाठ का उपयोग फ्लोचार्ट विकसित करने के लिए एक संदर्भ के रूप में किया जा सकता है, ताकि दृश्य प्रस्तुतीकरण में सभी महत्वपूर्ण चरणों और निर्णय बिंदुओं को शामिल किया जा सके।
- संरचित पाठ व्यापार परिदृश्य को एक तार्किक चरणों की श्रृंखला में बांटता है जिसे आसानी से फ्लोचार्ट में बदला जा सकता है। संरचित तरीके से चरणों को लिखने से व्यापार परिदृश्य में शामिल इनपुट, आउटपुट, निर्णय बिंदु और प्रक्रिया प्रवाह की पहचान करना आसान हो जाता है। इससे यह सुनिश्चित करने में मदद मिलती है कि फ्लोचार्ट प्रक्रिया का सही रूप दर्शाता है और कोई महत्वपूर्ण चरण या निर्णय बिंदु नहीं छूटता है।
- साथ ही, संरचित पाठ का उपयोग फ्लोचार्ट के अनुमोदन और परीक्षण के लिए किया जा सकता है। फ्लोचार्ट की तुलना संरचित पाठ से करके, फ्लोचार्ट में किसी भी अंतर या त्रुटि की पहचान करना संभव होता है, जैसे कि गायब चरण या एक दूसरे के विरोधी निर्णय बिंदु। इससे फ्लोचार्ट को बेहतर बनाने और यह सुनिश्चित करने में मदद मिलती है कि यह व्यापार परिदृश्य का सही प्रतिनिधित्व करता है।
- समग्र रूप से, एक व्यापार परिदृश्य से संरचित पाठ विकसित करना फ्लोचार्ट प्रक्रिया के विकास के लिए एक मजबूत आधार प्रदान कर सकता है, जिससे यह सुनिश्चित होता है कि फ्लोचार्ट प्रक्रिया का सही प्रतिनिधित्व करता है और प्रक्रिया सुधार और अनुकूलन के लिए एक उपकरण के रूप में उपयोग किया जा सकता है।
फ्लोचार्ट विकास के लिए संरचित पाठ
कच्चे माल को प्राप्त करें;
कच्चे माल की गुणवत्ता की जांच करें;
यदि गुणवत्ता स्वीकार्य है, तो:
माल को उत्पादन लाइन पर ले जाएं;
घटकों को असेंबल करें;
तैयार उत्पादों की जांच करें;
यदि उत्पाद गुणवत्ता मानकों के अनुरूप हैं, तो:
उत्पादों को पैक करें और लेबल करें;
शिपिंग क्षेत्र में ले जाएं;
यदि उत्पाद गुणवत्ता मानकों के अनुरूप नहीं हैं, तो:
उत्पादों को फिर से काम में लाएं;
फिर से जांच करें;
यदि उत्पाद गुणवत्ता मानकों के अनुरूप हैं, तो:
उत्पादों को पैक करें और लेबल करें;
शिपिंग क्षेत्र में ले जाएं;
यदि उत्पाद अभी भी गुणवत्ता मानकों के अनुरूप नहीं हैं, तो:
उत्पादों का निपटान करें;
यदि गुणवत्ता स्वीकार्य नहीं है, तो:
सामग्री को अस्वीकार करें;
प्रतिस्थापन सामग्री का आदेश दें;
रुकें।
अब संरचित पाठ के आधार पर प्रवाह चार्ट विकसित करें
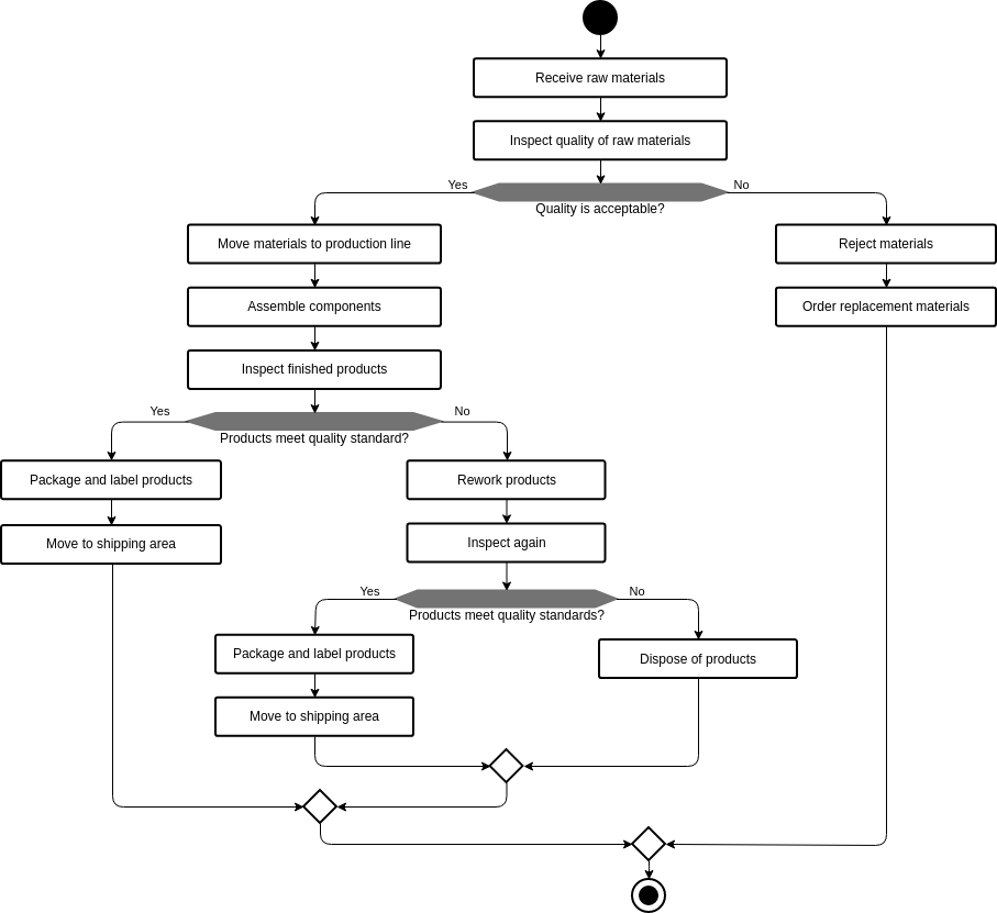
यह प्रवाह चार्टयह एक उत्पादन कंपनी के लिए गुणवत्ता नियंत्रण प्रक्रिया का प्रतिनिधित्व करता है जो कच्चे माल का उपयोग करके उत्पाद बनाती है। प्रक्रिया कच्चे माल के प्राप्त होने और उनकी गुणवत्ता की जांच के साथ शुरू होती है। यदि कच्चे माल की गुणवत्ता स्वीकार्य है, तो उन्हें उत्पादन लाइन पर ले जाया जाता है, जहां घटकों का एकीकरण किया जाता है और तैयार उत्पादों की जांच की जाती है।
यदि तैयार उत्पाद गुणवत्ता मानकों को पूरा करते हैं, तो उन्हें पैक किया जाता है और शिपमेंट के लिए लेबल किया जाता है। यदि वे गुणवत्ता मानकों को पूरा नहीं करते हैं, तो उन्हें फिर से बनाया जाता है और फिर से जांच किया जाता है। यदि फिर से बनाए गए उत्पाद गुणवत्ता मानकों को पूरा करते हैं, तो उन्हें फिर से पैक किया जाता है और शिपमेंट के लिए लेबल किया जाता है। यदि वे अभी भी गुणवत्ता मानकों को पूरा नहीं करते हैं, तो उन्हें नष्ट कर दिया जाता है।
यदि कच्चे माल की गुणवत्ता स्वीकार्य नहीं है, तो उन्हें अस्वीकार कर दिया जाता है और प्रतिस्थापन सामग्री का आदेश दिया जाता है। प्रक्रिया रुकने के प्रतीक के साथ समाप्त होती है, जो इंगित करता है कि गुणवत्ता नियंत्रण प्रक्रिया पूरी हो गई है।

इस प्रवाह चार्ट उदाहरण को संपादित करें
गैप विश्लेषण का उपयोग करके प्रक्रिया सुधार के लिए प्रवाह चार्ट
प्रवाह चार्ट का उपयोग करके प्रक्रिया को दृश्यात्मक रूप से प्रस्तुत करने से शामिल चरणों के क्रम को समझना आसान हो जाता है और सुधार के क्षेत्रों की पहचान करने में मदद मिलती है। मौजूदा प्रक्रिया की समीक्षा करके और उन क्षेत्रों की पहचान करके जहां सुधार किया जा सकता है, एक नया प्रवाह चार्ट विकसित किया जा सकता है जो अद्यतन प्रक्रिया का प्रतिनिधित्व करता है। दोनों प्रवाह चार्ट की तुलना करने से वर्तमान और लक्ष्य प्रक्रिया के बीच के अंतरों की पहचान करने में मदद मिलती है, जो सुधार पहल के लिए योजनाओं या प्रस्तावों को प्रभावित कर सकता है। यह टीम वातावरण में विशेष रूप से मददगार हो सकता है जहां प्रक्रिया में एक से अधिक लोग शामिल हैं और सुधार की पहचान और लागू करने में सहयोग कर सकते हैं।
गैप विश्लेषण का उपयोग करके प्रक्रिया सुधार एक संरचित दृष्टिकोण है जो वर्तमान प्रक्रिया की स्थिति (स्रोत प्रक्रिया) के साथ अभीष्ट भविष्य की स्थिति (लक्ष्य प्रक्रिया) की तुलना करके प्रक्रिया में सुधार के क्षेत्रों की पहचान करने के लिए है। इस दृष्टिकोण में वर्तमान प्रक्रिया के लिए एक प्रवाह चार्ट और लक्ष्य प्रक्रिया के लिए एक प्रवाह चार्ट विकसित करना शामिल है, और फिर दोनों के बीच के अंतरों की पहचान करना है।
गैप विश्लेषण में दोनों प्रवाह चार्ट में चरणों, निर्णय बिंदुओं, इनपुट और आउटपुट की तुलना करना शामिल है ताकि वह क्षेत्र पहचाने जा सकें जहां लक्ष्य प्रक्रिया वर्तमान प्रक्रिया से भिन्न है। इससे यह पहचानने में मदद मिल सकती है कि प्रक्रिया को अधिक सुव्यवस्थित बनाने, अपशिष्ट को कम करने, दक्षता बढ़ाने या गुणवत्ता में सुधार करने के क्षेत्रों की पहचान की जा सकती है।
जब अंतर पहचान लिए जाते हैं, तो उनके समाधान के लिए सुधार पहल का निर्माण किया जा सकता है। इन पहलों में प्रक्रिया चरणों में परिवर्तन, निर्णय मानदंडों में परिवर्तन, इनपुट या आउटपुट में परिवर्तन या प्रक्रिया में उपयोग किए जाने वाले संसाधनों या उपकरणों में परिवर्तन शामिल हो सकते हैं।
गैप विश्लेषण का उपयोग करके प्रक्रिया सुधार जैसे संरचित दृष्टिकोण के उपयोग से संगठन अपनी प्रक्रियाओं में लक्षित सुधार कर सकते हैं जिससे उत्पादकता में वृद्धि, लागत में कमी, गुणवत्ता में सुधार और ग्राहक संतुष्टि में वृद्धि जैसे महत्वपूर्ण लाभ प्राप्त हो सकते हैं।
प्रक्रिया सुधार के लिए गैप विश्लेषण करने के लिए चरण-दर-चरण मार्गदर्शिका
पहले वर्णित व्यापार परिदृश्य पर आधारित गैप विश्लेषण का एक उदाहरण यहां दिया गया है:
वर्तमान प्रक्रिया (स्रोत प्रक्रिया)
- कच्चे माल को प्राप्त करें
- कच्चे माल की गुणवत्ता की जांच करें
- यदि गुणवत्ता स्वीकार्य है, तो: a. सामग्री को उत्पादन लाइन पर ले जाएं b. घटकों का एकीकरण करें c. तैयार उत्पादों की जांच करें d. यदि उत्पाद गुणवत्ता मानकों को पूरा करते हैं, तो: i. उत्पादों को पैक और लेबल करें ii. शिपमेंट क्षेत्र में ले जाएं e. यदि उत्पाद गुणवत्ता मानकों को पूरा नहीं करते हैं, तो: i. उत्पादों को फिर से बनाएं ii. फिर से जांच करें iii. यदि उत्पाद गुणवत्ता मानकों को पूरा करते हैं, तो: 1. उत्पादों को पैक और लेबल करें 2. शिपमेंट क्षेत्र में ले जाएं iv. यदि उत्पाद अभी भी गुणवत्ता मानकों को पूरा नहीं करते हैं, तो: 1. उत्पादों का निपटान करें
- यदि गुणवत्ता स्वीकार्य नहीं है, तो: a. सामग्री को अस्वीकार करें b. प्रतिस्थापन सामग्री का आदेश दें
- रुकें
लक्ष्य प्रक्रिया
- कच्चे माल को प्राप्त करें
- कच्चे माल की गुणवत्ता की जांच करें
- यदि गुणवत्ता स्वीकार्य है, तो: a. सामग्री को उत्पादन लाइन पर ले जाएं b. घटकों का एकीकरण करें c. तैयार उत्पादों की जांच करें d. यदि उत्पाद गुणवत्ता मानकों को पूरा करते हैं, तो: i. उत्पादों को पैक और लेबल करें ii. शिपमेंट क्षेत्र में ले जाएं e. यदि उत्पाद गुणवत्ता मानकों को पूरा नहीं करते हैं, तो: i. उत्पादों को फिर से बनाएं ii. फिर से जांच करें iii. यदि उत्पाद गुणवत्ता मानकों को पूरा करते हैं, तो: 1. उत्पादों को पैक और लेबल करें 2. शिपमेंट क्षेत्र में ले जाएं iv. यदि उत्पाद अभी भी गुणवत्ता मानकों को पूरा नहीं करते हैं, तो: 1. उत्पादों का निपटान करें
- यदि गुणवत्ता स्वीकार्य नहीं है, तो: a. सामग्री को अस्वीकार करें b. गुणवत्ता समस्या के मूल कारण की जांच करें c. भविष्य में गुणवत्ता समस्याओं को रोकने के लिए सुधारात्मक कार्रवाई कार्यान्वित करें d. प्रतिस्थापन सामग्री का आदेश दें
- रोकें
अंतर विश्लेषण
- अंतर: वर्तमान प्रक्रिया में खाद्य सामग्री के अस्वीकृत होने पर गुणवत्ता समस्याओं के मूल कारण की जांच शामिल नहीं है।
- सिफारिश: खाद्य सामग्री के अस्वीकृत होने पर गुणवत्ता समस्याओं के मूल कारण की जांच शामिल करें और भविष्य में गुणवत्ता समस्याओं को रोकने के लिए सुधारात्मक कार्रवाई कार्यान्वित करें।
- परिणामस्वरूप लाभ: खाद्य सामग्री और तैयार उत्पादों की गुणवत्ता में सुधार, अपशिष्ट और पुनर्कार्य कम होना, ग्राहक संतुष्टि में वृद्धि।
संशोधित प्रवाह चार्ट: मूल कारण विश्लेषण और सुधारात्मक कार्रवाई के साथ सुधारित प्रक्रिया प्रवाह चार्ट
दप्रवाह चार्ट मूल प्रक्रिया प्रवाह चार्ट के बहुत समान है, लेकिन खाद्य सामग्री के अस्वीकृत होने पर गुणवत्ता समस्याओं के मूल कारण की जांच और निवारण के लिए चरणों के साथ जोड़ा गया है।

इस प्रवाह चार्ट उदाहरण को संपादित करें
GAP विश्लेषण और उसके प्रवाह चार्ट से संबंध को समझना
GAP विश्लेषण एक तकनीक है जिसका उपयोग प्रक्रिया में वर्तमान अवस्था और अभीष्ट अवस्था के बीच के अंतर को पहचानने के लिए किया जाता है। इसमें एक प्रक्रिया के वर्तमान प्रदर्शन की अभीष्ट प्रदर्शन के साथ तुलना करना शामिल होता है और उन अंतरों या विचलनों को पहचानना जो मौजूद हैं। इस तकनीक का उपयोग प्रक्रिया में सुधार के क्षेत्रों को पहचानने के लिए किया जा सकता है।
प्रवाह चार्ट GAP विश्लेषण में अक्सर प्रवाह चार्ट का उपयोग किया जाता है ताकि वर्तमान प्रक्रिया प्रवाह और अभीष्ट प्रक्रिया प्रवाह को दृश्य रूप में दिखाया जा सके। दोनों प्रवाह चार्ट की तुलना करके दोनों के बीच के अंतर या विचलन को पहचाना और संबोधित किया जा सकता है। फिर इस संशोधित प्रवाह चार्ट का उपयोग प्रक्रिया सुधार पहल के लिए नमूना के रूप में किया जा सकता है। इस तरह, GAP विश्लेषण और प्रवाह चार्ट एक दूसरे से निकटता से जुड़े हुए हैं और एक साथ उपयोग किए जा सकते हैं ताकि संगठन में प्रक्रियाओं में सुधार किया जा सके।
UML आरेखण के लिए Visual Paradigm Online के लाभ और विशेषताएं

Visual Paradigm Online एक मुफ्त और शक्तिशाली ऑनलाइन UML आरेख उपकरण है जो उपयोगकर्ताओं को आरेख बनाने और साझा करने की अनुमति देता है जल्दी और आसानी से। Visual Paradigm Online के साथ आप UML आरेखों की विस्तृत श्रृंखला बना सकते हैं, जिसमें उपयोग केस आरेख, क्लास आरेख, अनुक्रम आरेख, क्रियाकलाप आरेख और अधिक शामिल हैं।
Visual Paradigm Online के सबसे बड़े लाभों में से एक इसकी उपयोग में आसानी है। इंटरफेस स्पष्ट और उपयोगकर्ता-अनुकूल है, जिससे शुरुआती उपयोगकर्ता बिना किसी पूर्व अनुभव के उच्च गुणवत्ता वाले आरेख बना सकते हैं। इसके अलावा, Visual Paradigm Online वेब-आधारित है, इसलिए आप इंटरनेट कनेक्शन के साथ कहीं से भी अपने आरेखों तक पहुंच सकते हैं।
Visual Paradigm Online के साथ आपको विभिन्न सहयोगी विशेषताएं भी मिलती हैं, जो आपको अपने आरेखों को दूसरों के साथ साझा करने और वास्तविक समय में प्रोजेक्ट पर सहयोग करने में आसानी प्रदान करती हैं। आप टीम सदस्यों को आरेख देखने या संपादित करने के लिए आमंत्रित कर सकते हैं, टिप्पणियां छोड़ सकते हैं और बदलावों को ट्रैक कर सकते हैं, जिससे सुनिश्चित होता है कि सभी एक ही पृष्ठ पर हैं।
समग्र रूप से, Visual Paradigm Online उन सभी के लिए एक उत्तम विकल्प है जो मुफ्त और उपयोग में आसान UML आरेख उपकरण ढूंढ रहे हैं। इसकी शक्तिशाली विशेषताएं और सहयोगी क्षमताएं इसे व्यक्तिगत और टीम दोनों के लिए आदर्श विकल्प बनाती हैं।
निष्कर्ष
प्रवाह चार्टप्रवाह चार्ट व्यापार प्रक्रियाओं में सुधार के लिए एक शक्तिशाली उपकरण हैं। वे संगठनों को अपनी वर्तमान प्रक्रिया प्रवाह को दृश्य रूप में दिखाने में मदद कर सकते हैं, अक्षमताओं और बॉटलनेक को पहचानने में मदद कर सकते हैं, और एक सुधारित प्रक्रिया प्रवाह विकसित कर सकते हैं जो दक्षता और उत्पादकता में वृद्धि कर सकता है। प्रवाह चार्ट, GAP विश्लेषण और अन्य प्रक्रिया सुधार तकनीकों के साथ संयोजन में उपयोग करके, संगठन अपने संचालन में महत्वपूर्ण सुधार हासिल कर सकते हैं। हालांकि, यह याद रखना महत्वपूर्ण है कि प्रवाह चार्ट बनाना प्रक्रिया सुधार के पहले चरण है। संगठनों को आवश्यक बदलावों को लागू करने के लिए प्रतिबद्ध होना चाहिए ताकि सुधारित प्रक्रिया के पूर्ण लाभ प्राप्त किए जा सकें। प्रक्रिया सुधार पहल में प्रवाह चार्ट को शामिल करके, संगठन अपनी प्रतिस्पर्धी स्थिति में सुधार कर सकते हैं और अपने रणनीतिक लक्ष्यों को प्राप्त कर सकते हैं।
यह पोस्ट Deutsche, English, Español, فارسی, Français, Bahasa Indonesia, 日本語, Polski, Portuguese, Ру́сский, Việt Nam, 简体中文 और 繁體中文 में भी उपलब्ध है।














