BPMN एसेंशियल्स: व्यापार प्रक्रिया मॉडलिंग और नोटेशन के लिए एक व्यापक गाइड
BPMN क्या है?
BPMN व्यापार प्रक्रिया मॉडल और नोटेशन का प्रतिनिधित्व करता है। यह व्यापार प्रक्रियाओं का एक आरेखीय प्रतिनिधित्व है जिसका उपयोग प्रक्रियाओं का वर्णन, विश्लेषण और सुधार करने के लिए किया जा सकता है। BPMN को वस्तु प्रबंधन समूह (OMG) द्वारा व्यापार प्रक्रियाओं के मॉडलिंग के लिए एक मानक नोटेशन के रूप में विकसित किया गया था।
BPMN एक मानक नोटेशन है जो व्यापार प्रक्रियाओं का प्रतिनिधित्व करने के लिए आरेखीय प्रतीकों और आरेखों का उपयोग करता है। इन प्रतीकों और आरेखों का उपयोग व्यापार प्रक्रियाओं, सिस्टम प्रक्रियाओं और संगठनात्मक प्रक्रियाओं जैसे विभिन्न प्रकार की प्रक्रियाओं के मॉडलिंग के लिए किया जा सकता है।

- BPMN को व्यापार प्रक्रिया प्रबंधन पहल (BPMI) द्वारा विकसित किया गया था।
- पहली संस्करण, BPMN 1.0, BPMI नोटेशन कार्य समूह द्वारा दो वर्ष से अधिक के प्रयास के बाद मई 2004 में जारी की गई थी।
- फरवरी 2006 में, OMG ने एक BPMN विनिर्देश दस्तावेज जारी किया।
- BPMN की संस्करण 2.0 का विकास 2010 में किया गया था।
- नवीनतम संस्करण, BPMN 2.0.2, दिसंबर 2013 में जारी की गई थी।
- ISO द्वारा BPMN 2.0.2 को औपचारिक रूप से 2013 संस्करण मानक के रूप में प्रकाशित किया गया है: ISO/IEC 19510।

BPMN का उपयोग करने के लाभ
BPMN का उपयोग करने से आपके संगठन को कई लाभ मिल सकते हैं, जिनमें शामिल हैं:
- व्यापार प्रक्रियाओं की समझ में सुधार: अपनी व्यापार प्रक्रियाओं के दृश्य प्रतिनिधित्व बनाकर, आप स्टेकहोल्डर्स को प्रक्रियाओं के काम करने के तरीके को समझने में आसानी कर सकते हैं।
- सुधारित संचार: BPMN एक सामान्य भाषा और प्रक्रियाओं का दृश्य प्रतिनिधित्व प्रदान करता है जिसका उपयोग स्टेकहोल्डर्स के बीच संचार में सुधार के लिए किया जा सकता है।
- प्रक्रिया विश्लेषण में सुधार: BPMN का उपयोग करके प्रक्रियाओं के मॉडलिंग से आप अपनी प्रक्रियाओं में अक्षमताओं और सुधार के अवसरों की पहचान कर सकते हैं।
- प्रक्रिया स्वचालन में सुधार: BPMN आरेखों का उपयोग सॉफ्टवेयर उपकरणों के उपयोग से प्रक्रियाओं के स्वचालन के लिए ब्लूप्रिंट के रूप में किया जा सकता है।
BPMN प्रतीक
BPMN व्यापार प्रक्रिया के विभिन्न तत्वों का प्रतिनिधित्व करने के लिए एक सेट प्रतीकों और आरेखों का उपयोग करता है। निम्नलिखित में से कुछ सबसे आम रूप से उपयोग किए जाने वाले BPMN प्रतीक हैं:
फ्लो ऑब्जेक्ट्स
फ्लो ऑब्जेक्ट्स प्रक्रिया के गठन में आने वाली गतिविधियों, घटनाओं और गेटवे का प्रतिनिधित्व करते हैं। ये प्रक्रिया मॉडल के निर्माण तत्व हैं और क्रमिक प्रवाह द्वारा जुड़े होते हैं ताकि प्रक्रिया के प्रवाह को परिभाषित किया जा सके।
- गतिविधि: एक गतिविधि प्रक्रिया के हिस्से के रूप में किए जाने वाले कार्य या कार्य का प्रतिनिधित्व करती है। गतिविधियों के दो प्रकार हैं: कार्य और उप-प्रक्रियाएं।


- घटना: एक घटना प्रक्रिया के दौरान होने वाली किसी चीज का प्रतिनिधित्व करती है, जैसे कार्य की शुरुआत या समाप्ति, संदेश का प्राप्त होना या त्रुटि का होना।

- गेटवे: एक गेटवे प्रक्रिया में एक निर्णय बिंदु का प्रतिनिधित्व करता है, जहां प्रक्रिया के प्रवाह एक या एक से अधिक शर्तों के आधार पर निर्धारित होता है।

कनेक्टिंग ऑब्जेक्ट्स
कनेक्टिंग ऑब्जेक्ट्स फ्लो ऑब्जेक्ट्स के बीच कनेक्शन का प्रतिनिधित्व करते हैं। कनेक्टिंग ऑब्जेक्ट्स के दो प्रकार हैं:
- कनेक्टिंग ऑब्जेक्ट्स फ्लो ऑब्जेक्ट्स के बीच संबंधों को परिभाषित करते हैं और उनके क्रमिक निष्पादन के क्रम को निर्दिष्ट करते हैं। कनेक्टिंग ऑब्जेक्ट्स के तीन प्रकार हैं:
अनुक्रम प्रवाह: एक अनुक्रम प्रवाह दो प्रवाह वस्तुओं को जोड़ता है और उनके क्रमिक निष्पादन का प्रतिनिधित्व करता है।

![]()
-
-
- संदेश प्रवाह: एक संदेश प्रवाह प्रक्रिया में दो सहभागियों के बीच संदेशों के प्रवाह का प्रतिनिधित्व करता है।

- संदेश प्रवाह: एक संदेश प्रवाह प्रक्रिया में दो सहभागियों के बीच संदेशों के प्रवाह का प्रतिनिधित्व करता है।
-
स्विमलेन
स्विमलेन का उपयोग प्रक्रिया मॉडल को तार्किक समूहों में व्यवस्थित करने के लिए किया जाता है, जैसे विभाग, टीम या प्रणाली। इन्हें आमतौर पर क्षैतिज या ऊर्ध्वाधर बैंड के रूप में दर्शाया जाता है और प्रक्रिया के भीतर क्रियाकलापों और कार्यों के लिए जिम्मेदारी और स्वामित्व को परिभाषित करने के लिए उपयोग किया जा सकता है।
- पूल: एक पूल प्रक्रिया में एक सहभागी का प्रतिनिधित्व करता है, जैसे विभाग या संगठन। प्रत्येक पूल में एक या अधिक लेन होते हैं।

- लेन: एक लेन एक पूल के उपभाग का प्रतिनिधित्व करता है और संबंधित क्रियाकलापों या कार्यों को समूहित करने के लिए उपयोग किया जाता है।
कलाकृतियाँ
कलाकृतियों का उपयोग प्रक्रिया मॉडल के बारे में अतिरिक्त जानकारी प्रदान करने या प्रक्रिया का विस्तृत वर्णन करने के लिए किया जाता है। कलाकृतियों के कई प्रकार हैं:
- डेटा वस्तु: एक डेटा वस्तु प्रक्रिया द्वारा उपयोग किए जाने वाले या उत्पादित डेटा का प्रतिनिधित्व करती है।
- पाठ अनुमान: एक पाठ अनुमान का उपयोग प्रवाह वस्तु या संयोजक वस्तु के बारे में अतिरिक्त जानकारी या स्पष्टीकरण प्रदान करने के लिए किया जाता है।
- समूह: एक समूह का उपयोग दृश्य रूप से संबंधित प्रवाह वस्तुओं को एक साथ जोड़ने के लिए किया जाता है।
विस्तृत उप-प्रक्रियाएँ
विस्तृत उप-प्रक्रियाओं का उपयोग जटिल प्रक्रियाओं का प्रतिनिधित्व करने के लिए किया जाता है, जिनमें अपने गतिविधियों, घटनाओं और गेटवे होते हैं। इन्हें प्रक्रिया को छोटे, अधिक प्रबंधन योग्य भागों में विभाजित करके समग्र प्रक्रिया मॉडल को सरल बनाने के लिए उपयोग किया जा सकता है।
ये BPMN के मुख्य तत्व हैं, और उन्हें विभिन्न तरीकों से मिलाकर ऐसे प्रक्रिया मॉडल बनाए जा सकते हैं जो मॉडल की जा रही व्यापार प्रक्रिया का सटीक प्रतिनिधित्व करते हैं। BPMN का उपयोग अपनी व्यापार प्रक्रियाओं के मॉडलिंग के लिए करने से आप प्रक्रिया का दृश्य प्रतिनिधित्व बना सकते हैं, जिसे स्टेकहोल्डर्स आसानी से समझ सकते हैं और सुधार के अवसरों की पहचान करने के लिए उपयोग किया जा सकता है।
BPMN का उदाहरण

BPMN उत्तम व्यवहार
BPMN के उपयोग के लिए कुछ उत्तम व्यवहार यहाँ दिए गए हैं:
- सरल रखें: स्टेकहोल्डर्स के लिए प्रक्रिया को समझने में आसानी बनाने के लिए सरल आरेख और प्रतीकों का उपयोग करें।
- स्विमलेन का उपयोग करें: प्रक्रिया के प्रत्येक भाग के लिए जिम्मेदार किसका है, इसे दिखाने के लिए स्विमलेन का उपयोग करें।
- स्पष्ट लेबल का उपयोग करें: प्रत्येक प्रतीक और आरेख के लिए स्पष्ट और संक्षिप्त लेबल का उपयोग करें।
- स्थिर नोटेशन का उपयोग करें: प्रक्रिया के दौरान स्थिर नोटेशन का उपयोग करें, और सुनिश्चित करें कि सभी स्टेकहोल्डर्स नोटेशन से परिचित हों।
- उचित वर्गीकरण का उपयोग करें: अपने आरेखों को व्यवस्थित करने के लिए उचित वर्गीकरण का उपयोग करें, जहाँ ऊपर उच्च स्तर की समीक्षा हो और नीचे विस्तृत प्रक्रिया नक्शे हों।
- सही स्तर की विस्तृत जानकारी का उपयोग करें: अपने आरेखों के लिए सही स्तर की विस्तृत जानकारी का उपयोग करें। बहुत अधिक विस्तृत जानकारी न शामिल करें जो आरेख को भारी और समझने में कठिन बना दे, लेकिन ऐसी महत्वपूर्ण जानकारी भी न छोड़ें जो स्टेकहोल्डर्स को जानने की आवश्यकता हो।
- रंग और स्वरूपण का उपयोग करें: महत्वपूर्ण जानकारी को उजागर करने और आरेखों को अधिक दृश्य रूप से आकर्षक बनाने के लिए रंग और स्वरूपण का उपयोग करें।
- अपने आरेखों की पुष्टि करें: स्टेकहोल्डर्स के साथ अपने आरेखों की पुष्टि करें ताकि यह सुनिश्चित हो कि वे प्रक्रिया का सही रूप से प्रतिनिधित्व करते हों और सभी आरेखों को समझते हों।
- अपने आरेखों का दस्तावेजीकरण करें: प्रक्रिया का स्पष्ट और संक्षिप्त वर्णन और स्टेकहोल्डर्स को जानने के लिए आवश्यक कोई भी विवरण के साथ अपने आरेखों का दस्तावेजीकरण करें।
BPMN उपकरण
VP ऑनलाइन व्यवसायों और संगठनों के लिए एक उत्तम विकल्प है जो एक स्पष्ट और उपयोग में आसान BPMN उपकरण खोज रहे हैं। इसका क्लाउड-आधारित प्लेटफॉर्म इसे कहीं से भी प्राप्त करने योग्य बनाता है, जिससे वास्तविक समय पर सहयोग और आरेखों को आसानी से साझा करने की सुविधा मिलती है। VP Online कई विशेषताएं प्रदान करता है, जिसमें पूर्व-निर्मित BPMN आकृतियों की व्यापक पुस्तकालय, ड्रैग-एंड-ड्रॉप कार्यक्षमता और कस्टमाइज़ करने योग्य टेम्पलेट शामिल हैं, जिससे बिना किसी देरी के पेशेवर दिखने वाले आरेख बनाना आसान हो जाता है। इसके अलावा, VP Online का उपयोगकर्ता-अनुकूल इंटरफेस और सीधा नेविगेशन नवीन और अनुभवी उपयोगकर्ताओं दोनों के लिए आदर्श विकल्प बनाता है। समग्र रूप से, इसकी शक्तिशाली विशेषताओं, उपयोगकर्ता-अनुकूल इंटरफेस और पहुंच के साथ, VP Online विश्वसनीय और कुशल BPMN उपकरण चाहने वाले व्यवसायों और संगठनों के लिए प्राथमिक चयन है।
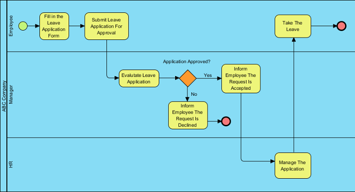
BPMN उदाहरण – छुट्टी आवेदन प्रक्रिया
छुट्टी आवेदन प्रक्रिया तब शुरू होती है जब कर्मचारी कंपनी से छुट्टी के लिए आवेदन करता है। इसे प्रक्रिया आरेख के कर्मचारी लेन में स्टार्ट इवेंट सिंबल द्वारा दर्शाया जाता है। प्रक्रिया के प्रवाह की दिशा को एक ठोस तीर द्वारा दर्शाया जाता है, जो स्टार्ट इवेंट सिंबल को एक कार्य सिंबल से जोड़ता है। कर्मचारी को छुट्टी आवेदन पत्र भरना होगा, जिसे बाद में उनके मैनेजर के लिए अनुमोदन के लिए जमा किया जाना होगा।
जमा करने के बाद, मैनेजर प्रक्रिया के लिए जिम्मेदार हो जाता है। छुट्टी आवेदन के लिए अनुमोदन के लिए जमा करें कार्य को मैनेजर लेन पर छुट्टी आवेदन का मूल्यांकन कार्य से जोड़ा गया है। यहां, मैनेजर आवेदन का मूल्यांकन करता है ताकि निर्णय लिया जा सके कि छुट्टी के अनुरोध को मंजूर किया जाए या अस्वीकार किया जाए। चूंकि दो संभावित परिणाम हैं, एक गेटवे सिंबल का उपयोग प्रक्रिया को दो दिशाओं में विभाजित करने के लिए किया जाता है। यदि आवेदन अस्वीकार कर दिया जाता है, तो मैनेजर कर्मचारी को सूचित करता है, और प्रक्रिया समाप्त हो जाती है। इसे आवेदन को अस्वीकार करने के लिए कर्मचारी को सूचित करने वाले कार्य द्वारा दर्शाया जाता है, जो एक एंड इवेंट सिंबल से जुड़ा है। दूसरी ओर, यदि आवेदन मंजूर कर दिया जाता है, तो मैनेजर कर्मचारी को सूचित करता है, और प्रक्रिया एचआर लेन पर आगे बढ़ती है, जहां आवेदन का प्रबंधन करने की आवश्यकता होती है।
प्रक्रिया का अंतिम चरण कर्मचारी द्वारा छुट्टी लेना है। एंड इवेंट सिंबल को अंतिम कार्य, छुट्टी लेने, से जोड़ा गया है, ताकि पूरी प्रक्रिया के समाप्त होने का संकेत दिया जा सके।

फ्लो ऑब्जेक्ट सारांश
घटनाएं

गतिविधियां

गेटवे

निष्कर्ष
BPMN व्यापार प्रक्रियाओं के मॉडलिंग के लिए एक शक्तिशाली उपकरण है। BPMN का उपयोग करके आप अपनी प्रक्रियाओं की समझ और संचार में सुधार कर सकते हैं, अपनी प्रक्रियाओं का अनुशासन के लिए विश्लेषण कर सकते हैं, और सॉफ्टवेयर उपकरणों का उपयोग करके अपनी प्रक्रियाओं को स्वचालित कर सकते हैं। BPMN का प्रभावी रूप से उपयोग करने के लिए, सही प्रतीकों, आरेखों और नोटेशन का उपयोग करना और अपने आरेखों की पुष्टि और दस्तावेजीकरण करना महत्वपूर्ण है। सही उपकरणों और उत्तम व्यवहार के साथ, आप स्पष्ट और संक्षिप्त BPMN आरेख बना सकते हैं जो आपकी व्यापार प्रक्रियाओं का सही रूप से प्रतिनिधित्व करते हैं।
यह पोस्ट Deutsche, English, Español, فارسی, Français, Bahasa Indonesia, 日本語, Polski, Portuguese, Ру́сский, Việt Nam, 简体中文 और 繁體中文 में भी उपलब्ध है।














