2022 में छात्रों के लिए सर्वश्रेष्ठ फ्लोचार्ट टूल
फ्लोचार्ट क्या है? आज भी यह हमारे लिए क्यों प्रासंगिक है?
एक फ्लोचार्ट सिर्फ चरणों का एक आलेखीय प्रतिनिधित्व है। यह चरणों को क्रम में दिखाता है और एल्गोरिदम, वर्कफ्लो या प्रक्रिया के प्रवाह को दिखाने के लिए व्यापक रूप से उपयोग किया जाता है। आमतौर पर, फ्लोचार्ट चरणों को विभिन्न प्रकार के बॉक्स के रूप में दिखाते हैं जिन्हें तीरों द्वारा क्रम में जोड़ा जाता है। एक फ्लोचार्ट एल्गोरिदम, वर्कफ्लो या प्रक्रिया का प्रतिनिधित्व करने वाले सबसे व्यापक रूप से उपयोग किए जाने वाले आरेखों में से एक है, जो चरणों को अलग-अलग बॉक्स में दिखाता है और उन्हें तीरों द्वारा क्रम में जोड़ता है। आप फ्लोचार्ट को शुरुआत से बना सकते हैं, या हमारे फ्लोचार्ट सॉफ्टवेयर में फ्लोचार्ट टेम्पलेट से सीधे शुरू कर सकते हैं।

फ्लोचार्ट कब बनाना चाहिए?
फ्लोचार्ट का उपयोग व्यवसायों के लिए विभिन्न लाभ प्रदान करता है:
- यह जटिल प्रक्रियाओं को स्पष्ट करने में मदद करता है।
- यह चरणों को पहचानता है जो आंतरिक या बाहरी ग्राहक को मूल्य नहीं देते हैं, जिसमें देरी; बेकार भंडारण और परिवहन; अनावश्यक कार्य, दोहराव और अतिरिक्त खर्च; संचार में विफलता शामिल है।
- यह टीम सदस्यों को प्रक्रिया के बारे में साझा समझ प्राप्त करने में मदद करता है और इस ज्ञान का उपयोग डेटा एकत्र करने, समस्याओं की पहचान करने, चर्चा को केंद्रित करने और संसाधनों की पहचान करने के लिए करता है।
- यह नए प्रक्रियाओं के डिजाइन के लिए आधार बनता है।
प्रोग्रामिंग सीखने और पढ़ाने के लिए फ्लोचार्ट
जब शुरुआती छात्रों को प्रोग्रामिंग सिखाते हैं, तो आपके छात्रों को फ्लोचार्ट बनाने के तरीके को समझना महत्वपूर्ण है। एक फ्लोचार्ट चरणों को व्यवस्थित करने के लिए आकृतियों, रेखाओं और तीरों का उपयोग करने वाला आरेख है। यह प्रोग्राम में इनपुट, आउटपुट, निर्णय लेने और गणना को दिखाने का एक दृश्य तरीका है। कोर्स के हिस्से के रूप में फ्लोचार्ट के रखने में कई लाभ हैं। उनके शैक्षिक मूल्य और शिक्षा को बेहतर बनाने वाली उपयोगी रणनीतियों को खोजें।
- जब फ्लोचार्ट बनाने के तरीके को सीखते हैं, तो सबसे अच्छा है कि केवल कुछ चरणों वाले सरल कार्यक्रम से शुरुआत करें। यह बेहतर है कि प्रक्रिया एक रैखिक प्रक्रिया हो जिसमें शाखाएं या लूप शामिल न हों। इसके अलावा, कार्य को ऐसा होना चाहिए जिससे छात्र अनुभव से सीख सकें।
- जब छात्र फ्लोचार्ट बनाने के आधारभूत तरीकों को समझ लेते हैं, तो वे अधिक जटिल कार्य के लिए तैयार हो जाते हैं। अब एक निर्णय लेने वाले कार्यक्रम को पेश करने का समय आ गया है।
- अब छात्रों को फ्लोचार्ट बनाने के तरीके का ठोस ज्ञान है, इसलिए उन्हें लूप जोड़ना चाहिए। एक लूप निर्देशों के सेट को दोहराता है।
फ्लोचार्टिंग कक्षा में कई कौशलों के विकास में मदद करता है। इन कौशलों में शामिल हैं:
- क्रम क्या है, इसकी समझ।
- लक्ष्य तक पहुंचने के विभिन्न चरणों को समझना।
- विभिन्न चरणों के बीच के संबंधों को समझना, और
- अंतिम लक्ष्य को समझना।
विजुअल पैराडाइम ऑनलाइन –छात्रों, स्कूलों और शिक्षकों के लिए सर्वश्रेष्ठ मुफ्त फ्लोचार्ट टूल
विजुअल पैराडाइम ऑनलाइन एक अद्भुत हल्के आकृति बनाने वाले उपकरणों का सेट है जो विभिन्न प्रकार की दृश्य प्रस्तुति की आवश्यकताओं का समर्थन करता है। इसमें एक स्पष्ट उपयोगकर्ता इंटरफेस और विभिन्न शक्तिशालीमुफ्त फ्लोचार्ट बनाने वाले उपकरण जो सॉफ्टवेयर डिजाइन को आसान बनाते हैं और कोई सीखने का झंझट नहीं लेते हैं।

त्वरित और आसानी से बनाएं
ऑनलाइन ड्राइंग आसान और मनोरंजक हो सकती है। हमारे स्पष्ट फ्लोचार्ट संपादक में शामिल संपादन विशेषताओं में से कुछ इस प्रकार हैं:
- खींचें और गिराएं इंटरफेस
- कनेक्टर लगे हुए (अलग नहीं किए गए)
- फॉर्मेट कॉपीर: तत्काल फॉर्मेट कॉपी करना
- पुनर्उपयोग के लिए आकृति पैटर्न की एक पुस्तकालय रखें
- कई सौ आरेख प्रारूप
आकर्षक फ्लोचार्ट बनाने में आपकी सहायता करने के लिए एक शक्तिशाली आरेख उपकरणों का संग्रह है:
- संरेखण गाइड के साथ आकृति को सटीक रूप से स्थित करें
- आरेखों में अपने अपने चित्र, URL और पाठ शामिल करें
- आकृति और रेखा फॉर्मेट विकल्पों का पूरा सेट
- घूमने वाली आकृतियाँ
- समूहित, संरेखित और वितरित करने वाले उपकरण
- स्वचालित रूप से पाठ सूची से आकृति बनाएँ
एकल-स्थान आरेखक
आपकी रिपोर्ट और प्रस्तुतियों में उपयोग के लिए उच्च गुणवत्ता वाले परिणाम बनाने में आपकी सहायता करने के लिए संपूर्ण संपादन विशेषताओं का सेट है:
- सटीक स्थिति के लिए संरेखण गाइड
- आरेखों में चित्र, URL और पाठ शामिल करें
- आकृतियों और रेखाओं के लिए फॉर्मेटिंग विकल्प
- आकृतियों और पाठ को घुमाएँ
- आकृतियों को समूहित, संरेखित और वितरित करें
- स्वचालित रूप से पाठ सूची से आकृति बनाएँ
सहयोगात्मक रूप से डिज़ाइन करें
हमारे टीम सहयोग उपकरणों के साथ बेहतर टीम कार्य:
- सहयोगात्मक क्लाउड कार्यस्थल
- प्रोजेक्ट और सदस्य प्रबंधन
- आरेखों को निर्यात और साझा करें: PNG, SVG, PDF और अधिक
- एकल साइन-ऑन (SSO) एकीकरण
- अपने ड्रॉइंग को Google ड्राइव में रखें
मुख्य विशेषताएँ और लाभ
खुद इसका प्रयोग करें। नीचे दिए गए फ्लोचार्ट उदाहरण को ब्राउज़ करें, फिर “आरेख खोलें” पर क्लिक करें ताकि इसे खोलें और संपादित करें। आप खुद देखेंगे कि यह वही है जो हमने कहा था, और शायद उससे भी अधिक।
- असीमित एक्सेस की अवधि
- असीमित संख्या में आरेख
- असीमित संख्या में आकृतियाँ
- उपयोग में आसान: ड्रैग-एंड-ड्रॉप आधारित इंटरफेस, फॉर्मेट कॉपीर, आदि।
- सही आकृति स्थिति सहायता गाइड के साथ
- धन्यवाद फॉर्मेटिंग विकल्प – आकृति और रेखा फॉर्मेट, 40+ कनेक्टर प्रकार, RTF कैप्शन, फॉन्ट विकल्प, छाया प्रभाव, आदि
- छापने या साझा करने में बहुत अच्छा: PDF, PNG, JPG और अन्य प्रारूपों में निर्यात करें।
- क्रॉस-प्लेटफॉर्म ऑनलाइन फ्लोचार्ट टूल। Windows, Linux और Mac OS X का समर्थन करता है।
- अपने VP ऑनलाइन क्लाउड वर्कस्पेस पर किसी भी समय अपने फ्लोचार्ट को सहेजें या साझा करें
- Visio के विकल्प जो Visio ड्रॉइंग और स्टेंसिल के आयात का समर्थन करता है
- अपने अनुकूल आकृतियों के साथ अपना फ्लोचार्ट बनाएं।
- निर्मित टेम्पलेट पर आधारित एक नया फ्लोचार्ट बनाकर त्वरित शुरुआत करें
- नोट्स, टिप्पणियाँ, बाहरी छवियाँ और हाइपरलिंक डालना आसान है
- MS उत्पादों के साथ एकीकृत: अपने डायग्राम को Word और PPT में एम्बेड करें और आसानी से संपादित करें।
- मूल्य वृद्धि वाले डायग्राम: माइंड मैप, ऑर्ग. चार्ट, फ्लोर प्लान, UML, ERD, AWS, Google, Azure, आदि
लेकिन हमारे शब्द पर विश्वास न करें
खुद आजमाएं (यहां). बस नीचे दिए गए फ्लोचार्ट उदाहरणों को ब्राउज़ करें और ओपन डायग्राम पर क्लिक करें ताकि आप खुद देख सकें कि यह हमारे द्वारा कहे गए सब कुछ है, या शायद अधिक।
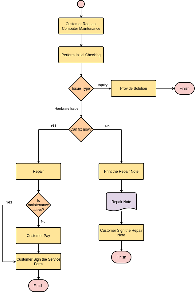
- कंप्यूटर रखरखाव
- टोस्ट बनाना
- मेडिकल सेवाएं
- विश्वविद्यालय आवेदन प्रक्रिया
- ठोस अपशिष्ट प्रसंस्करण
- वैक्यूम क्लीनर
- कार रेंटल सेवा
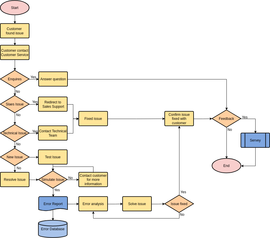
- ग्राहक सेवा


यह पोस्ट Deutsche, English, Español, فارسی, Français, Bahasa Indonesia, 日本語, Polski, Portuguese, Ру́сский, Việt Nam, 简体中文 और 繁體中文 में भी उपलब्ध है।














