रॉबस्टनेस डायग्राम्स पर व्यापक ट्यूटोरियल
परिचय
रॉबस्टनेस विश्लेषण सॉफ्टवेयर डिजाइन में एक महत्वपूर्ण चरण है, जो एक सिस्टम के द्वारा क्या प्राप्त किया जाना चाहिए (विश्लेषण) और इसे कैसे लागू किया जाएगा (डिजाइन) के बीच के अंतर को पूरा करता है। यह डिजाइनरों को सिस्टम के डिजाइन के बारे में अनुमान लगाने और संभावित तकनीकी समाधानों पर विचार करने में मदद करता है। रॉबस्टनेस विश्लेषण में एक मूल्यवान उपकरण है रॉबस्टनेस डायग्राम, जिसे रोसेंबर्ग और स्टीफन ने 2007 में पेश किया था। आधिकारिक UML विनिर्माण का हिस्सा नहीं होने के बावजूद, रॉबस्टनेस डायग्राम UML अवधारणाओं का उपयोग करके सिस्टम के व्यवहार का प्रतिनिधित्व करते हैं। इस ट्यूटोरियल में, हम रॉबस्टनेस डायग्राम्स के सिद्धांतों, तत्वों और व्यावहारिक उपयोग पर गहराई से चर्चा करेंगे।
रॉबस्टनेस डायग्राम के तत्व
एक रॉबस्टनेस डायग्राम क्लास डायग्राम और एक्टिविटी डायग्राम दोनों के तत्वों को मिलाता है। यह उपयोग केस के व्यवहार का दृश्य रूप से प्रतिनिधित्व करता है, भाग लेने वाले क्लासेस और सॉफ्टवेयर व्यवहार को उजागर करता है, लेकिन प्रत्येक व्यवहार के हिस्से के लिए कौन सी क्लास जिम्मेदार है, इसका निर्दिष्ट नहीं करता है। यह इसे पारंपरिक एक्टिविटी डायग्राम्स की तुलना में आसानी से समझने योग्य बनाता है क्योंकि यह वस्तुओं के बीच अंतरक्रिया पर ध्यान केंद्रित करता है। आइए रॉबस्टनेस डायग्राम के मुख्य तत्वों का अध्ययन करें:
स्टेरियोटाइप्ड वस्तुएँ
रॉबस्टनेस डायग्राम सिस्टम के भीतर विभिन्न प्रकार के तत्वों का प्रतिनिधित्व करने के लिए स्टेरियोटाइप्ड वस्तुओं का उपयोग करते हैं। निम्नलिखित UML स्टेरियोटाइप्स का आम तौर पर उपयोग किया जाता है:

- «सीमा»: सिस्टम और बाहरी दुनिया के बीच के इंटरफेस का प्रतिनिधित्व करता है। सीमा वस्तुएँ आमतौर पर स्क्रीन, वेब पेज या अन्य उपयोगकर्ता इंटरफेस के रूप में होती हैं, जिनके साथ एक्टर्स बातचीत करते हैं। इन वस्तुओं का संबंध प्रस्तुति परत से होता है।
- «एंटिटी»: डोमेन मॉडल से वस्तुओं का निरूपण करता है, जो सिस्टम के भीतर वास्तविक दुनिया के संगठन या अवधारणाओं का प्रतिनिधित्व करते हैं।
- «नियंत्रण»: सीमा और एंटिटी वस्तुओं के बीच मध्यस्थ के रूप में कार्य करता है, जो उनकी अंतरक्रिया को नियंत्रित करने वाला “चिपकाव” के रूप में कार्य करता है।


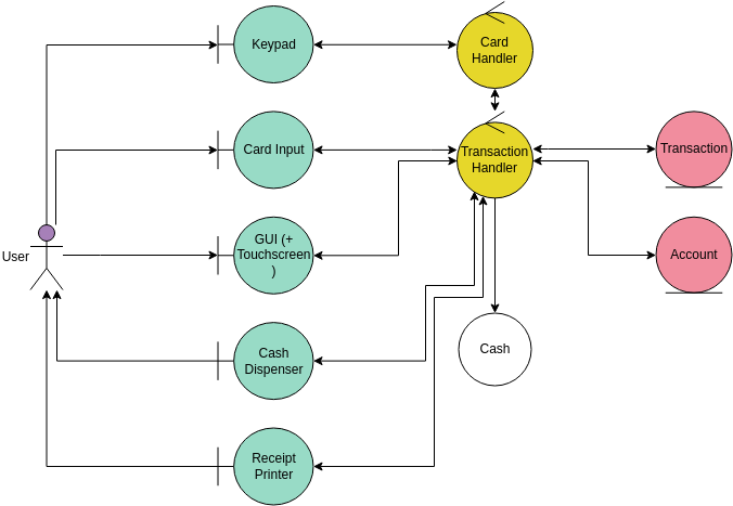
MVC रॉबस्टनेस डायग्राम उदाहरण:
MVC अनुक्रम डायग्राम के संदर्भ में, ये तत्व सिस्टम की सीमाओं से शुरू होने वाले आदेशों को निष्पादित करने के लिए एक साथ आते हैं, जो सीमा वस्तुओं के माध्यम से एंटिटी के साथ अंतरक्रिया को नियंत्रित करते हैं। आमतौर पर, एक नियंत्रक वस्तु एक विशिष्ट उपयोग केस स्थिति से मेल खाती है, जिसे आमतौर पर अनुक्रम डायग्राम के माध्यम से दृश्य रूप से प्रदर्शित किया जाता है।
MVC अनुक्रम डायग्राम की स्पष्टता और समझ को बढ़ाने के लिए, डायग्राम के तत्वों के लाइफलाइन्स के लिए स्टेरियोटाइप्स का उपयोग करना लाभदायक होता है। इस अभ्यास से एमवीसी में उपयोग की जाने वाली वस्तुओं के प्रकार को दृश्य रूप से अलग करने में मदद मिलती है, जिससे रॉबस्टनेस विश्लेषण डायग्राम में स्थापित सिद्धांतों के अनुरूप एक प्रतिनिधित्व बनता है।

निष्कर्ष
रॉबस्टनेस डायग्राम, आधिकारिक UML विनिर्माण का हिस्सा नहीं होने के बावजूद, सॉफ्टवेयर डिजाइन के दौरान रॉबस्टनेस विश्लेषण में एक मूल्यवान उपकरण के रूप में कार्य करते हैं। वे विश्लेषण और डिजाइन के बीच के अंतर को पूरा करने में मदद करते हैं, जो सिस्टम वस्तुओं के बीच अंतरक्रिया को दृश्य रूप से प्रदर्शित करते हैं। इस ट्यूटोरियल में वर्णित सिद्धांतों और नियमों का पालन करके डिजाइनर उपयोग केस के लिए स्पष्टता और संरचना प्रदान करने वाले प्रभावी रॉबस्टनेस डायग्राम बना सकते हैं, जिसके अंत में बेहतर सॉफ्टवेयर डिजाइन और विकास की ओर जाता है।
संसाधन
यह पोस्ट Deutsche, English, Español, فارسی, Français, Bahasa Indonesia, 日本語, Polski, Portuguese, Ру́сский, Việt Nam, 简体中文 और 繁體中文 में भी उपलब्ध है।














