“शामिल करें” और “विस्तारित करें” उपयोग केस
ए उपयोग केसयह बताता है कि उपयोगकर्ता एक विशिष्ट लक्ष्य को प्राप्त करने के लिए प्रणाली का उपयोग कैसे करता है। उपयोग केस आरेख में प्रणाली, संबंधित उपयोग केस और अभिनेता शामिल होते हैं और इनके बीच संबंध स्थापित करके दिखाते हैं: क्या वर्णित किया जा रहा है? (प्रणाली), प्रणाली का उपयोग कौन कर रहा है? (अभिनेता), और अभिनेता क्या प्राप्त करना चाहते हैं? (उपयोग केस), इस प्रकार, उपयोग केस यह सुनिश्चित करने में मदद करते हैं कि उपयोगकर्ता के दृष्टिकोण से आवश्यकताओं को एकत्र करके सही प्रणाली विकसित की जाए।
उपयोग केस की संरचना
उपयोग केस संबंध प्रणाली के अंतर्क्रिया मॉडल में उपयोग केस के बीच निर्भरता का मॉडल बनाते हैं। हालांकि, स्वतंत्र उपयोग केस सरल प्रणालियों का उचित प्रतिनिधित्व कर सकते हैं। हालांकि, जटिल या बड़ी प्रणालियों का प्रतिनिधित्व करने के लिए, हमें उपयोग केस के बीच निर्भरता के सहारे जटिल उपयोग केस बनाने की आवश्यकता हो सकती है। उपयोग केस के बीच संबंध स्थापित करने से उन उपयोग केस का पुनर्उपयोग संभव होता है जिन्हें बार-बार परिभाषित करने की आवश्यकता होती है, जिससे डेवलपर के प्रयास में कमी आती है।
UML उपयोग केस के संबंधों की संरचना के लिए तीन स्टेरियोटाइप परिभाषित करता है।
<<शामिल करें>> उपयोग केस क्या है?
एक विस्तारित उपयोग केस, वास्तव में, मूल उपयोग केस का एक वैकल्पिक मार्ग है। <<विस्तारित>> उपयोग केस इसे मूल उपयोग केस अनुक्रम में अतिरिक्त क्रिया अनुक्रमों को अवधारणात्मक रूप से सम्मिलित करके प्राप्त करता है।
<<शामिल करें>> संबंध का उपयोग करने का समय तब है जब आप अपने मुख्य उपयोग केस के पहले कट विवरण को पूरा कर लें। अब आप उपयोग केस को देख सकते हैं और उपयोगकर्ता-प्रणाली अंतरक्रिया के सामान्य अनुक्रमों की पहचान कर सकते हैं।
- जब एक उपयोग केस को दूसरे उपयोग केस की कार्यक्षमता का उपयोग करते हुए दर्शाया जाता है, तो उपयोग केस के बीच संबंध को शामिल या उपयोग करने वाला संबंध कहा जाता है।
- एक उपयोग केस अन्य उपयोग केस में वर्णित कार्यक्षमता को अपने व्यापार प्रक्रिया प्रवाह के हिस्से के रूप में शामिल करता है।
- मूल उपयोग केस से बच्चे उपयोग केस तक का उपयोग करने वाला संबंध इंगित करता है कि मूल उपयोग केस का एक उदाहरण बच्चे उपयोग केस में निर्दिष्ट व्यवहार को शामिल करेगा।
- एक शामिल संबंध को एक बिंदीदार रेखा वाले दिशात्मक तीर के साथ दर्शाया जाता है। तीर के छोर की नोक बच्चे उपयोग केस की ओर इशारा करती है और माता-पिता उपयोग केस तीर के आधार पर जुड़ा होता है।
- स्टेरियोटाइप “<<शामिल करें>>” संबंध को एक शामिल संबंध के रूप में पहचानता है।
उपयोग केस उदाहरण – शामिल संबंध
शामिल संबंध मूल उपयोग केस में निर्दिष्ट नहीं बताए गए अतिरिक्त कार्यक्षमता को जोड़ता है। <<शामिल करें>> संबंध का उपयोग एक शामिल उपयोग केस से सामान्य व्यवहार को मूल उपयोग केस में शामिल करने के लिए किया जाता है ताकि सामान्य व्यवहार के पुनर्उपयोग का समर्थन किया जा सके।

<<विस्तारित>> उपयोग केस क्या है?

- इंगित करता है कि एक “अमान्य पासवर्ड” उपयोग केस विस्तार में निर्दिष्ट शर्तों के अधीन आधार उपयोग केस द्वारा निर्दिष्ट व्यवहार को शामिल कर सकता है “खाता लॉगिन करें”.
- एक बिंदीदार रेखा वाले दिशात्मक तीर के साथ दर्शाएं। तीर के छोर की नोक मूल उपयोग केस की ओर इशारा करती है और बच्चे उपयोग केस तीर के आधार पर जुड़ा होता है।
- स्टीरियोटाइप “<<extends>>” एक एक्सटेंड संबंध के रूप में पहचाना जाता है
एक्सटेंड संबंध
एक्सटेंड संबंध महत्वपूर्ण हैं क्योंकि वे वैकल्पिक कार्यक्षमता या सिस्टम व्यवहार को दर्शाते हैं। <<extend>> संबंध का उपयोग एक एक्सटेंडिंग उपयोग केस में से वैकल्पिक व्यवहार को एक एक्सटेंडेड उपयोग केस में शामिल करने के लिए किया जाता है। ऊपर दिए गए उदाहरण में, “अमान्य पासवर्ड” एक एक्सटेंशन बिंदु के साथ एक एक्सटेंड कनेक्टर है।
सारांशित और सामान्य उपयोग केस
सामान्य उपयोग केस सारांशित है। इसे अस्तित्व में नहीं लाया जा सकता है, क्योंकि इसमें अपूर्ण जानकारी है। एक सारांशित उपयोग केस का शीर्षक इटैलिक में दिखाया जाता है।

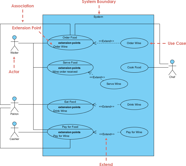
उपयोग केस आरेख उदाहरण
यह उपयोग केस आरेख का उदाहरण एक व्यापार उपयोग केस (लक्ष्यों) के मॉडल को दर्शाता है जो एक रेस्तरां (व्यापार प्रणाली) और उसके मुख्य हितधारकों (व्यापार सहभागी और व्यापार कर्मचारी) के बीच अंतरक्रिया का प्रतिनिधित्व करता है। पहले चरण में आधारभूत उपयोग केस की पहचान करने के बाद, शायद हम दूसरे चरण में संशोधन के दौरान इन उपयोग केस को “एक्सटेंड” और “इनक्लूड” उपयोग केस के साथ आगे बढ़ा सकते हैं।

यह पोस्ट Deutsche, English, Español, فارسی, Français, Bahasa Indonesia, 日本語, Polski, Portuguese, Ру́сский, Việt Nam, 简体中文 और 繁體中文 में भी उपलब्ध है।















