इवेंट-ड्रिवन प्रोसेस चेन (EPC) डायग्राम्स को समझना: एक व्यापक गाइड
परिचय
व्यापार प्रक्रिया मॉडलिंग और विश्लेषण के क्षेत्र में, इवेंट-ड्रिवन प्रोसेस चेन डायग्राम, या EPC डायग्राम, कार्यवाही को वर्णित और अनुकूलित करने के लिए मूल्यवान उपकरण हैं। 1992 में सारलैंड में प्रोफेसर शीर और सहयोगियों द्वारा विकसित, इन डायग्राम्स का बाद में विभिन्न उद्योगों में व्यापक उपयोग हुआ है, जो जटिल प्रक्रियाओं को कैप्चर और दृश्यीकृत करने के लिए एक संरचित दृष्टिकोण प्रदान करता है।
EPC डायग्राम्स के मूल सिद्धांत
उनके केंद्र में, EPC डायग्राम व्यापार प्रक्रियाओं के ग्राफिकल प्रतिनिधित्व हैं। उनका मुख्य उद्देश्य संगठन के विभिन्न दृष्टिकोणों को जोड़ना है, विशेष रूप से कमांड दृष्टिकोण पर जोर देते हैं। ये डायग्राम घटनाओं द्वारा कार्यों को ट्रिगर करने और विभिन्न गतिविधियों के बीच अंतर स्थापित करने के तरीके को दर्शाने का एक तरीका प्रदान करते हैं।
EPC डायग्राम्स में एक सेट ऑफ कनेक्टर्स होते हैं जो प्रक्रियाओं के वैकल्पिक और समानांतर निष्पादन को सुगम बनाते हैं। इन कनेक्टर्स में AND, OR और XOR जैसे तार्किक ऑपरेटर शामिल हैं, जो डायग्राम के जटिल संबंधों और निर्णय बिंदुओं को दर्शाने की क्षमता को बढ़ाते हैं। इस तरह, EPC डायग्राम जटिल प्रक्रियाओं के मॉडलिंग के लिए लचीले उपकरण हैं।
यह ध्यान देने योग्य है कि EPCs को निर्देशित ग्राफ के रूप में माना जाता है, जो विभिन्न गाइडबुक्स में उजागर किया गया है। जबकि EPCs के निर्माण पर कोई कठोर सीमा नहीं है, लेकिन समानांतरता वाली जटिल संरचनाएं खराब रूप से परिभाषित ऑपरेशनल सेमेंटिक्स की ओर जा सकती हैं, जो उपयोगकर्ताओं के लिए चुनौती बन सकती है।

EPC डायग्राम्स का उपयोग
व्यापार दुनिया में EPC डायग्राम्स का उपयोग बहुत सारे उद्देश्यों के लिए किया जाता है। इनका मुख्य उपयोग व्यापार प्रक्रियाओं को मॉडल, विश्लेषण, दृश्यीकरण और संशोधन करने के लिए किया जाता है। मूल रूप से, EPC डायग्राम्स का जुड़ाव ARIS सिस्टम में एकीकृत होने पर SAP R/3 मॉडलिंग से जुड़ा था। हालांकि, समय के साथ इनके उपयोग का दायरा इस विशिष्ट संदर्भ से बाहर बढ़ गया है।
EPC डायग्राम्स की लोकप्रियता उनकी संक्षिप्तता और सीधी-सादी नोटेशन के कारण है। वे प्रक्रियाओं का स्पष्ट और संक्षिप्त प्रतिनिधित्व प्रदान करते हैं, जिससे व्यापार विश्लेषक से लेकर प्रक्रिया मालिक तक व्यापार के विभिन्न हितधारकों के लिए उपलब्ध होते हैं।
EPC सिंबल्स को समझना
EPC डायग्राम्स के साथ प्रभावी ढंग से काम करने के लिए, इन डायग्राम्स में उपयोग किए जाने वाले सिंबल्स को समझना आवश्यक है। यहां मुख्य EPC सिंबल्स का एक समीक्षा है:
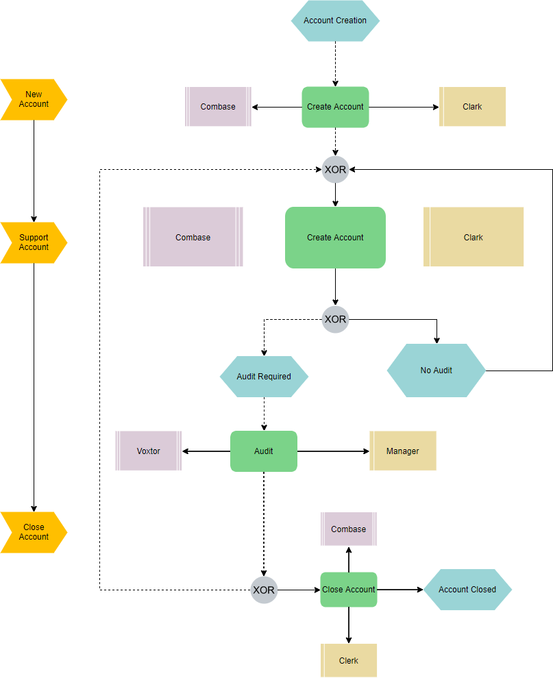
इवेंट-ड्रिवन प्रोसेस चेन (EPC) डायग्राम्स का व्यापार प्रक्रिया मॉडलिंग में व्यापक रूप से उपयोग किया जाता है ताकि जटिल वर्कफ्लो को स्पष्ट और समझने योग्य तरीके से दर्शाया जा सके। इन डायग्राम्स में नियंत्रण-फ्लो संरचना को दर्शाने में मदद करने वाले ग्राफिकल सिंबल्स का एक सेट उपयोग किया जाता है। प्रत्येक सिंबल का एक विशिष्ट अर्थ और उद्देश्य होता है, जिससे EPC डायग्राम्स व्यापार प्रक्रियाओं के मॉडलिंग, विश्लेषण और अनुकूलन के लिए एक शक्तिशाली उपकरण बन जाते हैं। इस लेख में, हम EPC डायग्राम्स में उपयोग किए जाने वाले मुख्य सिंबल्स और उनके विवरणों का अध्ययन करेंगे।
- घटना (EPC डायग्राम सिंबल: घटना):
- विवरण: EPC डायग्राम में एक घटना उन परिस्थितियों का वर्णन करती है जब एक कार्य या प्रक्रिया संचालित होती है या एक कार्य या प्रक्रिया के परिणामस्वरूप आने वाली स्थिति होती है।
- उदाहरण: घटनाओं में शामिल हो सकते हैं “आदेश प्राप्त”, “भुगतान अनुमोदित”, या “इन्वेंटरी समाप्त।”
- प्रतीक: आमतौर पर हीरे या षट्कोण आकृति के रूप में दर्शाया जाता है।
- कार्य (EPC डायग्राम सिंबल: कार्य):
- विवरण: एक कार्य व्यापार प्रक्रिया के भीतर प्रारंभिक अवस्था से परिणामस्वरूप अवस्था तक के रूपांतरण का प्रतिनिधित्व करता है।
- उदाहरण: कार्यों में शामिल हो सकते हैं “आदेश प्रक्रिया”, “इन्वॉइस उत्पन्न करना”, या “ग्राहक जानकारी की पुष्टि करना।”
- प्रतीक: आमतौर पर गोलाकार आयत के रूप में दर्शाया जाता है।
- ऑपरेटर (EPC डायग्राम सिंबल: ऑपरेटर्स):
- विवरण: EPC डायग्राम्स में ऑपरेटर्स तार्किक कनेक्टर्स होते हैं जो प्रक्रिया के प्रवाह को नियंत्रित करते हैं। इनमें AND, OR और XOR ऑपरेटर शामिल हैं।
- उदाहरण:
- AND ऑपरेटर: नियंत्रण प्रवाह में सभी मार्गों को एक साथ सक्रिय करता है।
- OR ऑपरेटर: नियंत्रण प्रवाहों में से एक या अधिक मार्गों को सक्रिय करता है।
- XOR ऑपरेटर: कई नियंत्रण प्रवाहों में से कौन सा मार्ग चुनना है, इसका निर्णय लेता है।
- प्रतीक: इन ऑपरेटरों को आमतौर पर उनके संबंधित तार्किक प्रतीकों के रूप में दर्शाया जाता है।
- संगठन इकाई (EPC आरेख प्रतीक: संगठन इकाई):
- विवरण: एक संगठन इकाई यह निर्दिष्ट करती है कि एक विशिष्ट कार्य के लिए एक व्यक्ति या संगठन कौन सी संगठनात्मक संरचना में जिम्मेदार है।
- उदाहरण: संगठन इकाइयाँ “बिक्री विभाग”, “आईटी विभाग” या “एचआर विभाग” शामिल हो सकती हैं।
- प्रतीक: आमतौर पर एक ऊर्ध्वाधर रेखा द्वारा जुड़े दीर्घवृत्त के रूप में दर्शाया जाता है।
- नियंत्रण प्रवाह (EPC आरेख प्रतीक: नियंत्रण प्रवाह):
- विवरण: नियंत्रण प्रवाह घटनाओं को कार्यों, प्रक्रिया मार्गों या ऑपरेटरों से जोड़ते हैं, जिससे उनके बीच क्रमबद्ध क्रम और तार्किक आपसी निर्भरता बनती है।
- प्रतीक: आमतौर पर घटनाओं और कार्यों को जोड़ने वाली तीर या रेखाओं के रूप में दर्शाया जाता है।
- प्रक्रिया मार्ग (EPC आरेख प्रतीक: प्रक्रिया मार्ग):
- विवरण: एक प्रक्रिया मार्ग आरेख के भीतर अन्य प्रक्रियाओं के साथ संबंध को दर्शाता है, जो दर्शाता है कि विभिन्न प्रक्रियाएँ कैसे संबंधित हैं।
- प्रतीक: आमतौर पर प्रक्रियाओं को जोड़ने वाली रेखाओं के रूप में दर्शाया जाता है।
- संगठन इकाई आवंटन (EPC आरेख प्रतीक: संगठन इकाई आवंटन):
- विवरण: एक संगठन इकाई आवंटन एक संगठन इकाई और उसके द्वारा जिम्मेदार विशिष्ट कार्य के बीच संबंध को दर्शाता है, जिससे संगठनात्मक जिम्मेदारियों को स्पष्ट किया जाता है।
- प्रतीक: आमतौर पर एक संगठन इकाई को एक कार्य से जोड़ने वाली रेखा के रूप में दर्शाया जाता है।
- सूचना संसाधन (EPC आरेख प्रतीक: सूचना स्रोत):
- विवरण: एक सूचना संसाधन वास्तविक दुनिया की वस्तुओं का प्रतिनिधित्व करता है जो किसी कार्य के लिए इनपुट डेटा प्रदान कर सकते हैं या किसी कार्य द्वारा उत्पादित आउटपुट डेटा को प्राप्त कर सकते हैं।
- उदाहरण: सूचना संसाधन में “ग्राहक डेटाबेस”, “इन्वेंटरी सिस्टम” या “बाहरी डेटा स्रोत” शामिल हो सकते हैं।
- प्रतीक: आमतौर पर EPC आरेख के भीतर आयताकार के रूप में दर्शाया जाता है।
- प्रणाली (EPC आरेख प्रतीक: प्रणाली):
- विवरण: एक प्रणाली को प्रक्रिया के भीतर कार्यों के प्रदाता के रूप में दर्शाया जाता है, जो आमतौर पर बाहरी प्रणालियों या एकाधिकारों का प्रतिनिधित्व करता है।
- उदाहरण: एक प्रणाली बाहरी भुगतान गेटवे या बाहरी डिलीवरी सेवा का प्रतिनिधित्व कर सकती है।
- प्रतीक: आमतौर पर एक आयत के रूप में दर्शाया जाता है।
- जानकारी प्रवाह (EPC आरेख प्रतीक: जानकारी प्रवाह):
- विवरण: जानकारी प्रवाह कार्यों और इनपुट या आउटपुट डेटा के बीच संबंध को दर्शाते हैं, जो उस डेटा को निर्दिष्ट करते हैं जिस पर कार्य पढ़ता है, संशोधित करता है या लिखता है।
- प्रतीक: आमतौर पर कार्यों और जानकारी संसाधनों को जोड़ने वाली रेखाओं के रूप में दर्शाया जाता है।
निष्कर्ष
घटना-आधारित प्रक्रिया श्रृंखला (EPC) आरेख व्यवसाय प्रक्रियाओं के मॉडलिंग, विश्लेषण और अनुकूलन के लिए शक्तिशाली उपकरण हैं। उनकी लचीलापन, जिसमें एक अच्छी तरह से परिभाषित प्रतीकों और कनेक्टरों का सेट शामिल है, आज के जटिल व्यवसाय परिवेश में उन्हें अनिवार्य बनाता है। जब तक संगठन दक्षता और प्रक्रिया सुधार की तलाश में रहते हैं, EPC आरेख उनके प्रक्रिया प्रबंधन उपकरणों के भंडार में एक मूल्यवान संपत्ति बने रहते हैं।
सही उपकरण का चयन करें: EPC आरेखों के लिए सर्वोत्तम आरेखण समाधान का खुलासा
यदि आप EPC आरेख बनाने के लिए ऑनलाइन उपकरण ढूंढ रहे हैं, तो VP Online एक उपयोगकर्ता-अनुकूल EPC आरेख निर्माता प्रदान करता है, जो EPC आरेख बनाने और डिज़ाइन करने की प्रक्रिया को सरल बनाता है। VP Online के EPC आरेख निर्माता के उपयोग के कुछ मुख्य विशेषताएं और लाभ यहां दिए गए हैं:
- ड्रैग-एंड-ड्रॉप कार्यक्षमता: VP Online का EPC आरेख निर्माता उपयोग में आसानी के लिए डिज़ाइन किया गया है। यह आपको कैनवास पर तत्वों को बस ड्रैग और ड्रॉप करके EPC आरेख बनाने की अनुमति देता है, जिससे आरेख निर्माण प्रक्रिया स्पष्ट और कार्यक्षम बन जाती है।
- मानक प्रतीकों का समृद्ध संग्रह: उपकरण मानक EPC प्रतीकों की व्यापक पुस्तकालय प्रदान करता है, जिससे आपको किसी भी प्रकार के EPC आरेख बनाने के लिए आवश्यक सभी तत्वों तक पहुंच मिलती है। इसमें घटनाओं, कार्यों, ऑपरेटरों, संगठन इकाइयों, नियंत्रण प्रवाह, प्रक्रिया मार्ग, संगठन इकाई आवंटन, जानकारी संसाधन, प्रणालियां और जानकारी प्रवाह के लिए प्रतीक शामिल हैं।
- ऑनलाइन पहुंच: चूंकि यह एक ऑनलाइन उपकरण है, आप इंटरनेट कनेक्शन के साथ कहीं भी VP Online के EPC आरेख निर्माता तक पहुंच और उपयोग कर सकते हैं। इसका मतलब है कि आप अपने EPC आरेख पर काम कर सकते हैं, चाहे आप कार्यालय में हों, घर पर हों या बाहर घूम रहे हों।
- सहयोग: VP Online सहयोग विशेषताओं का समर्थन करता है, जिससे एक ही EPC आरेख पर एक साथ कई टीम सदस्य काम कर सकते हैं। यह प्रक्रिया मॉडलिंग और विश्लेषण पर काम कर रही टीमों के लिए विशेष रूप से उपयोगी है।

- टेम्पलेट और उदाहरण: उपकरण आपको तेजी से शुरुआत करने में मदद करने के लिए टेम्पलेट और उदाहरण प्रदान कर सकता है। इन टेम्पलेट को आपकी विशिष्ट आवश्यकताओं के अनुसार कस्टमाइज़ किया जा सकता है और आपके EPC आरेखों के लिए एक शुरुआती बिंदु के रूप में कार्य कर सकता है।
- निर्यात और साझाकरण: आप अपने पूर्ण EPC आरेखों को PDF या छवि फ़ाइल जैसे विभिन्न फॉर्मेट में निर्यात कर सकते हैं और उन्हें सहकर्मियों या हितधारकों के साथ आसानी से साझा कर सकते हैं।
- क्लाउड स्टोरेज: बहुत से ऑनलाइन आरेखण उपकरण क्लाउड स्टोरेज विकल्प प्रदान करते हैं, जिसका अर्थ है कि आप अपने EPC आरेखों को सुरक्षित रूप से क्लाउड में सहेज और प्राप्त कर सकते हैं, स्थानीय फ़ाइल स्टोरेज की आवश्यकता को दूर करते हैं।
VP Online के EPC आरेख निर्माता के साथ शुरुआत करने या अन्य ऑनलाइन आरेखण उपकरणों का अन्वेषण करने के लिए आप उनकी वेबसाइट पर जा सकते हैं और एक खाता बना सकते हैं। ध्यान रखें कि आपकी विशिष्ट आवश्यकताओं और उपयोग के आधार पर मुफ्त और भुगतान वाले सदस्यता विकल्प भी हो सकते हैं।
यह पोस्ट Deutsche, English, Español, فارسی, Français, Bahasa Indonesia, 日本語, Polski, Portuguese, Ру́сский, Việt Nam, 简体中文 और 繁體中文 में भी उपलब्ध है।














